Published:2009/7/10 3:16:00 Author:May | From:SeekIC

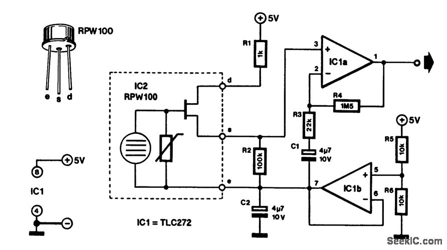
A heat-sensitive sensor can be used to construct a direction detector. Such a sensor reacts to all ani-mal heat. The one used in this design has a sensitive surface that has been divided into two. It, therefore, makes a difference, whether the heat approaches from the left or the right. The indication for cold objects is, of course, exactly the opposite.
Circuit IC1B forms a symmetric supply. Terminal s of the sensor is its output. The signal at s is ampli-fied in IC1A by a factor of about 70 before it is available at the output of the detector.
To obtain good directivity, it is best to place the sensor behind a single narrow slit, rather than behind the usual raster of a multifacetted mirror. The circuit draws a current of only a few mA from a 5-V supply.
Reprinted Url Of This Article:
http://www.seekic.com/circuit_diagram/Measuring_and_Test_Circuit/THERMALLY_OPERATED_DIRECTION_DETECTOR.html
Print this Page | Comments | Reading(3)
Code: