Published:2009/7/11 0:27:00 Author:May | From:SeekIC


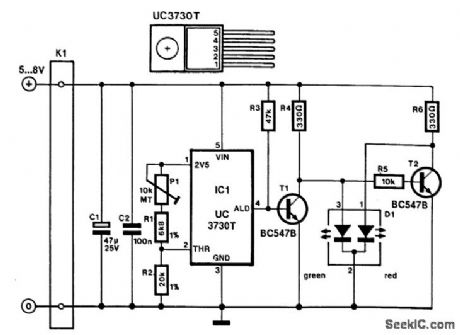
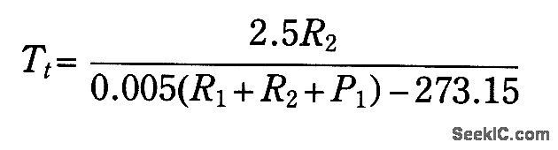
Unitrode's UC1730 family of integrated circuits is designed for use in a number of thermal monitoring applications. Each IC combines a temperature transducer, a precision reference, and a temperature com-parator to allow the device to respond with a logic output if temperatures exceed a predetermined level.The monitor presented here is based on a UC3730T and it is intended to be fitted to a heatsink. Although the supply to the device can be as high as 40 V, 5- to 8-V is chosen here, because it is normally readily available in the equipment where the monitor will be used (power amplifiers, power supplies, etc.).The threshold temperature, Tt, in ℃, is determined by:The temperature can be preset with Pl to values between -1℃ and + 100℃. The indicator is formed by a bicolor LED and controlled by transistors T1 and T2. Resistors R4 and R5 limit the current through the LED. When the temperature of the heatsink is below the threshold temperature, the ALD (alarm delay) output, pin 4, is logic low so that T1 is switched off and the green LED lights.
Reprinted Url Of This Article:
http://www.seekic.com/circuit_diagram/Measuring_and_Test_Circuit/THERMAL_MONITOR.html
Print this Page | Comments | Reading(3)
Code: