Published:2009/7/24 23:00:00 Author:Jessie | From:SeekIC


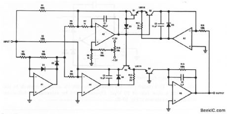
This circuit provides a dc output equal to the rms value of the input. Accuracy is typically 2% for a 20-V pp input from 50 Hz to 100 kHz. To calibrate, apply 10 Vdc at the input, and adjust R10 for 10V dc at the output.Q1 through Q4 should be matched, have high beta, and all mounted on a common heatsink. Bypass all Op amp supplies with 0.1-μF disc capacitors.
Reprinted Url Of This Article:
http://www.seekic.com/circuit_diagram/Measuring_and_Test_Circuit/TRUE_RMS_DETECTOR.html
Print this Page | Comments | Reading(3)
Code: