Published:2009/7/19 20:35:00 Author:Jessie | From:SeekIC

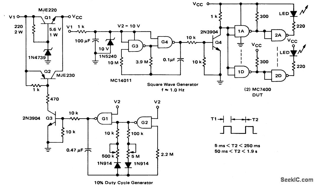
TTL SOA (safe operating area) test circuit (courtesy Motorola Semiconductor Products Inc.).
Reprinted Url Of This Article:
http://www.seekic.com/circuit_diagram/Measuring_and_Test_Circuit/TTL_SOA_test_circuit.html
Print this Page | Comments | Reading(3)
Code: