Published:2009/7/10 3:22:00 Author:May | From:SeekIC

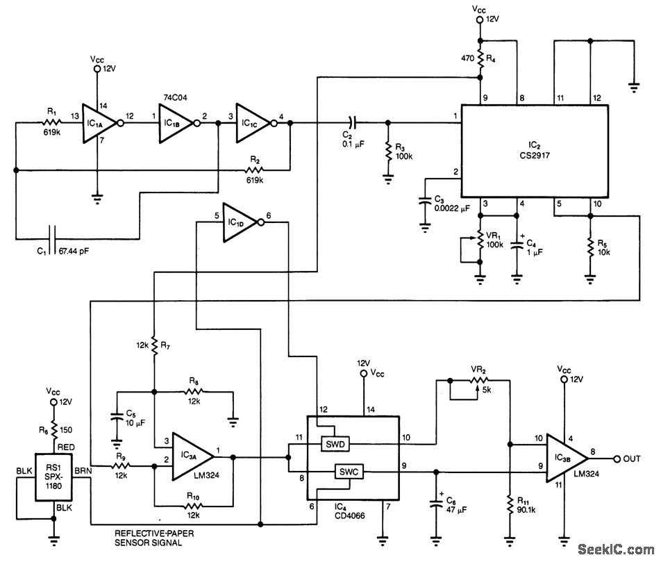
Using the principle of capacitance between two plat-es this circuit senses when more than one sheet of paper goes between the sensing electrodes ai a time. C1 is the, sensing capacitor formed of two plates. It consists of two plates 2 x15 with 0.1 spacing. A change, of capacitance causes a change in oscillator frequency of the IC1 circuit, which is detected by IC2 and IC3.
Reprinted Url Of This Article:
http://www.seekic.com/circuit_diagram/Measuring_and_Test_Circuit/TWO_SHEETS_DETECTOR.html
Print this Page | Comments | Reading(3)
Code: