Published:2009/6/18 2:55:00 Author:May | From:SeekIC

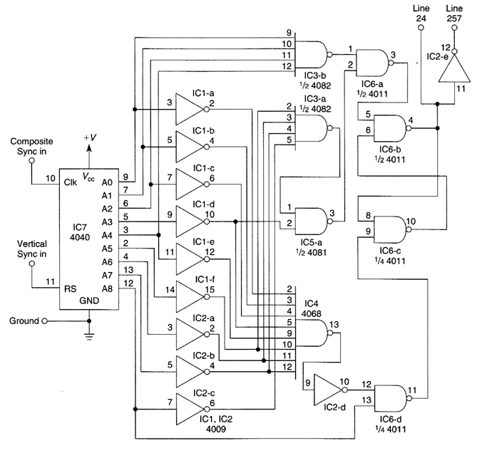
This line decoder uses only one pin for the line indicator.
Reprinted Url Of This Article:
http://www.seekic.com/circuit_diagram/Measuring_and_Test_Circuit/VIDEO_LINE_DECODER_I.html
Print this Page | Comments | Reading(3)
Code: