Published:2009/6/17 3:58:00 Author:May | From:SeekIC

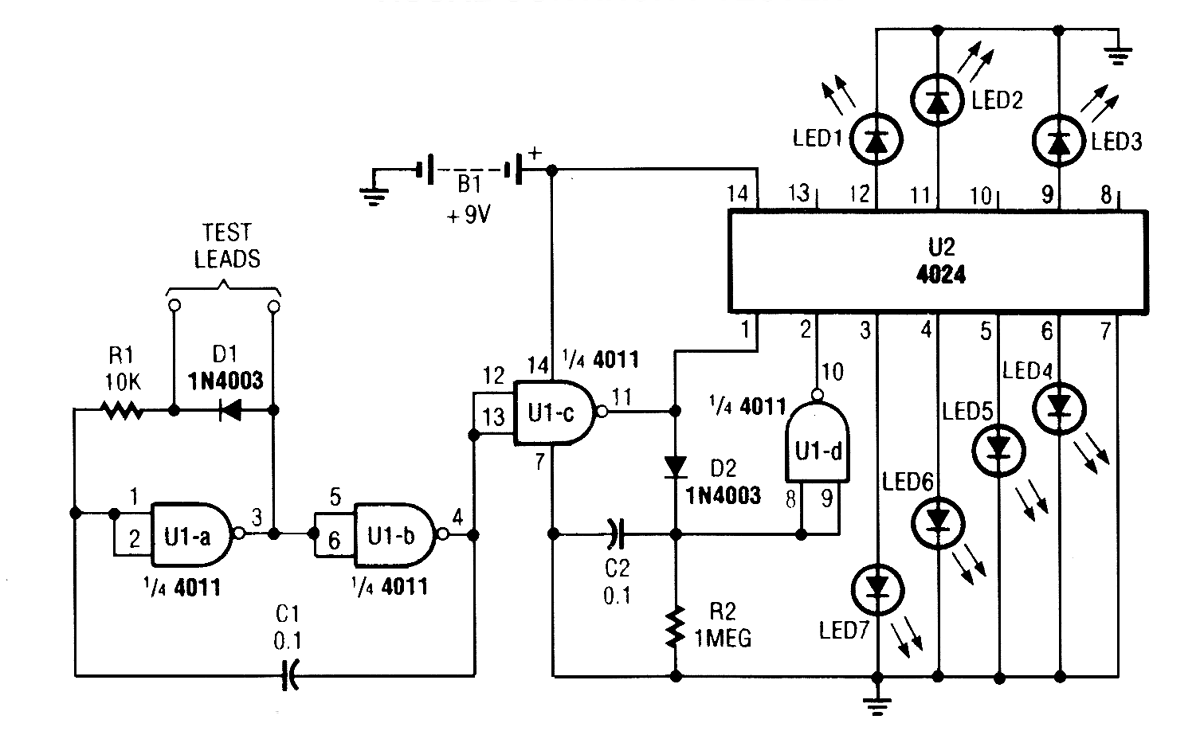
By judging the rate at which a particular LED flashes, you'll be able to estimate the resistance.The circuit consists of two IC's (1 4011 CMOS quad 2-input NAND gate, UI; and a 4024 binary counter, U2), seven LEDs, and a handful of additional components. All of the gates in UI are wired as inverters.Two of the inverters (U1-a and UI-b) comprise an astable-multivibrator (free-running oscillator) circuit, whose operating frequency depends on the amount of resistance detected between the test probes. Feedback from the output of the oscillator (at pin 4 of U1-b) back to the input of the circuit (at U1-a, pins 1 and 2) is provided via C1. Resistor, RI, along with the unknown resistance between the test probes, completes the RC timing circuit. The frequency of the oscillator decreases as the re-sistance between the test probes increases.The output ofthe oscillator is fed to pin 12 and 13 of UI-c, the output of which then divides along two paths. In the first path, UI-c's output is applied to the clock input of U2 (a 4024 binary counter) at pin 1; in the other path, the signal is fed through D2 and across capacitor C2, causing it to begin charging. The charge on C2 is applied to UI-d at pins 8 and 9. The output of that inverter (UI-d) is fed to the reset terminal (pin 2) of U2. If there is continuity or a measurable resistance between the test probes, U2's reset terminal is pulled low, triggering the counter and allowing it to process the in-put pulses (count).The rate of the count is proportional to the resistance between the test probes. If the resistance between the test probes is low, the counter advances slowly. The counter provides a 7-bit binary out-put that is wired to seven LEDs.When the test probes are placed across a short circuit, LED7 flashes. If the tester is placed across a resistance of, for example, 2 MO, LED1 will flash. In either case, the LED whose assigned value most closely corresponds to the resistance connected between the two probes will flash con-tinually 1t a steady pace, u|hile the other LEDs will seem to flash intermittently.
Reprinted Url Of This Article:
http://www.seekic.com/circuit_diagram/Measuring_and_Test_Circuit/VISUAL_CONTINUITY_TESTER.html
Print this Page | Comments | Reading(3)
Code: