Published:2009/7/9 23:24:00 Author:May | From:SeekIC

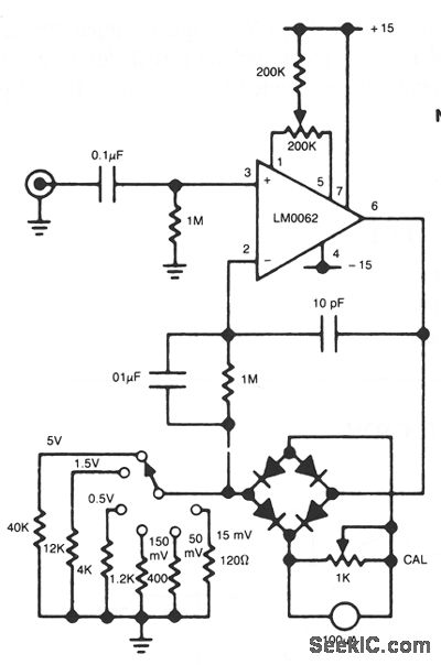
In this circuit, a diode bridge is used as a meter rectifier. The offset voltage is compensated for by the op amp, since the bridge is in the feedback network.
Reprinted Url Of This Article:
http://www.seekic.com/circuit_diagram/Measuring_and_Test_Circuit/WIDE_RANGE_AC_VOLTMETER.html
Print this Page | Comments | Reading(3)
Code: