Published:2009/7/6 1:41:00 Author:May | From:SeekIC

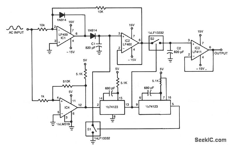
IC1 and IC2 form an inverting half-wave precision-rectifter/peak-detector circuit. Negative input-signal, swings with peaks larger than the voltage on C1, cause this capacitor to charge to the new peak voltage. The capacitor holds this voltage until a larger signal peak arrives. When the input swings high, comparator IC4 detects the zero crossing and triggers the one-shot multivibrator. The one shot closes FET switch S2, thereby causing C2 to charge to the peak voltage held on C1, during the previous half cycle. The second one shot then produces a pulse that causes FET switch S1 to discharge C1. If the next negative signal-input peak is different from the previous one, the circuit captures it and it appears at 1C3's output during the next half cycle. The peak detector thus resets itself once every input-waveform cycle. Note that the zero crossings are necessary to trigger the switches; therefore, the circuit is usable only with ac signals.
Reprinted Url Of This Article:
http://www.seekic.com/circuit_diagram/Measuring_and_Test_Circuit/WIDE_RANGE_PEAK_DETECTOR.html
Print this Page | Comments | Reading(3)
Code: