Published:2009/6/18 3:33:00 Author:May | From:SeekIC

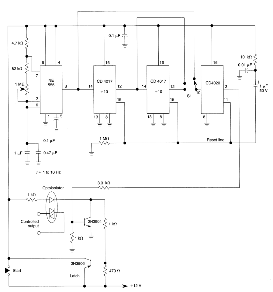
This ultra wide range timer uses a 555 timer base, two 4017Bs and a 4020B that act as frequency dividers that can be switched in and out. S1 is a SP3T range switch.
Reprinted Url Of This Article:
http://www.seekic.com/circuit_diagram/Measuring_and_Test_Circuit/WIDE_RANGE_TIMER_lMINUTE_TO_400_HRS.html
Print this Page | Comments | Reading(3)
Code: