Published:2009/7/10 0:54:00 Author:May | From:SeekIC

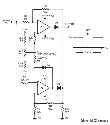
This novel window detector uses only two op amps。The width of the window can be changed by the 4.7-KΩ potentiometer.
Reprinted Url Of This Article:
http://www.seekic.com/circuit_diagram/Measuring_and_Test_Circuit/WINDOW_DETECTOR_3.html
Print this Page | Comments | Reading(3)
Code: