Published:2011/5/3 6:48:00 Author:Robert | Keyword: Thermocouple, Measuring Loop | From:SeekIC

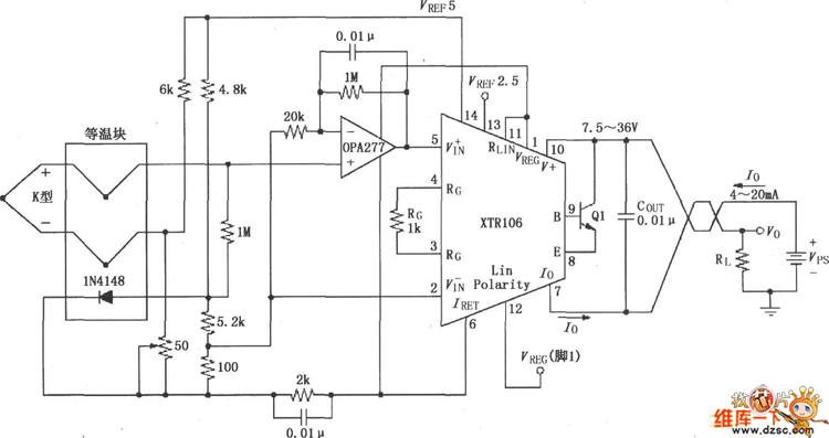
The circuit shown below is athermocouple measuring loop circuit which hasdiode cold-junction compensation with features of low offset, low drift. The noninverting amplifier is constituted by the OPA277, and use the noninverting amplifier's high input impedance to reduce thermocouple offset and loop drift. The 50Ω potentiometer is used for calibration, and the user can use itto adjust the noninverting input offset of the amplifier to change the K type thermocouple's output currentin the range of4mA to 20mAinits corresponding working temperature range.
Reprinted Url Of This Article:
http://www.seekic.com/circuit_diagram/Measuring_and_Test_Circuit/XTR106_Thermocouple_Measuring_Loop_Circuit.html
Print this Page | Comments | Reading(3)
Code: