Published:2009/7/17 0:09:00 Author:Jessie | From:SeekIC

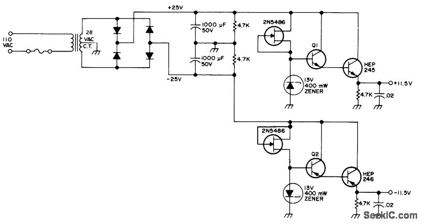
Developed for experimentation with IC audio amplifiers, delivering up to 5 W, where good regulation is required to prevent oscillation caused by feedback through power supply to input stage. Q1 and Q2 are inexpensive silicon transistors, serving also as low-cost fuse because they burn out first when power supply is overloaded. Use heatsinks with silicone grease for output transistors.-D. J. Kenney, Integrated Circuit Audio Amplifiers, 73 Magazine, Feb. 1974, p 25-30.
Reprinted Url Of This Article:
http://www.seekic.com/circuit_diagram/Power_Supply_Circuit/±115_V.html
Print this Page | Comments | Reading(3)
Code: