Published:2009/7/17 1:36:00 Author:Jessie | From:SeekIC


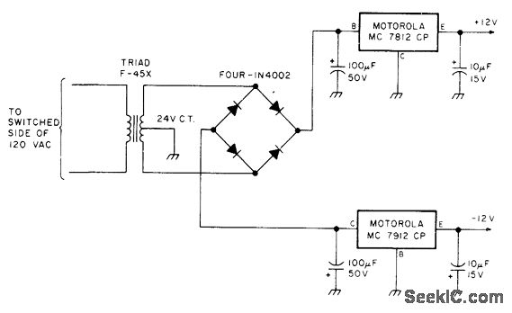
Simple circuit provides power required for two 741 opamps used in CRT tuning indicator circuit for RTTY receiver.-R. R. Parry, RTTY CRT Tuning Indicator, 73 Magazine, Sept. 1977, p 118-120.
Reprinted Url Of This Article:
http://www.seekic.com/circuit_diagram/Power_Supply_Circuit/±12_V.html
Print this Page | Comments | Reading(3)
Code: