Published:2009/7/16 22:41:00 Author:Jessie | From:SeekIC

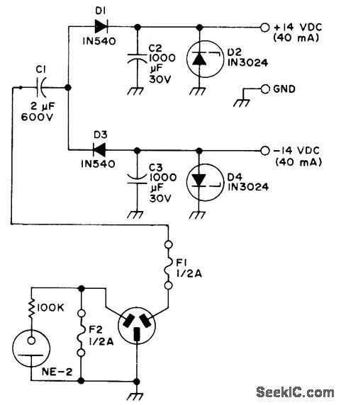
Simple low-current regulated supply requires no power transformer. Output current can be increased by using better filtering. Second ground prong is connected through fuse to grounded center conductor of AC line to guard against faulty AC wiring. If wiring is reversed, fuse will disable power supply and neon fault indicator will come on.-D. Kochen, Transformerless Power Supplies, 73 Magazine, Sept. 1971, p 14-17.
Reprinted Url Of This Article:
http://www.seekic.com/circuit_diagram/Power_Supply_Circuit/±14_V_TRANSFORM_ERLESS.html
Print this Page | Comments | Reading(3)
Code: