Published:2009/7/16 22:13:00 Author:Jessie | From:SeekIC

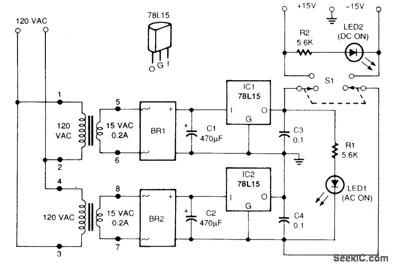
A simple supply such as this is useful for many small projects, op amp circuits, etc.
Reprinted Url Of This Article:
http://www.seekic.com/circuit_diagram/Power_Supply_Circuit/±15_V_100_mA_DUAL_POWER_SUPPLY.html
Print this Page | Comments | Reading(3)
Code: