Published:2009/7/16 22:09:00 Author:Jessie | From:SeekIC

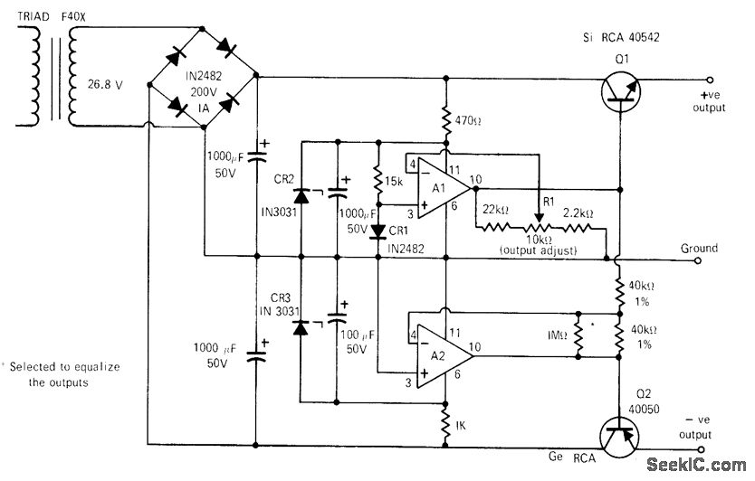
Arrangement permits varying both positive and negative regulated output voltages simultaneously with single control, with maximum load current of 400mA for both regulators. Positive supply controls negative slave regulator to provide tracking within 0.05 V at full output. Developed for use in lab to observe effect of varying supply voltages on circuits under development. -J. A. Agnew, Dual Power Supply Delivers Tracking Voltages, EDN Magazine, Oct.15, 1970, p 51.
Reprinted Url Of This Article:
http://www.seekic.com/circuit_diagram/Power_Supply_Circuit/±4_V_TO_±25_V.html
Print this Page | Comments | Reading(3)
Code: