Published:2009/7/17 4:19:00 Author:Jessie | From:SeekIC

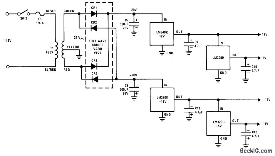
Four different National voltage regulators provide voltages required for wide-range function generator. Power transformer is Triad F90X. - R. C. Dobkin, Wide Range Function Generator, National Semiconductor, Santa Clara, CA, 1974, AN-115.
Reprinted Url Of This Article:
http://www.seekic.com/circuit_diagram/Power_Supply_Circuit/±5_V_AND_±12_V.html
Print this Page | Comments | Reading(3)
Code: