Published:2009/7/19 22:16:00 Author:Jessie | From:SeekIC

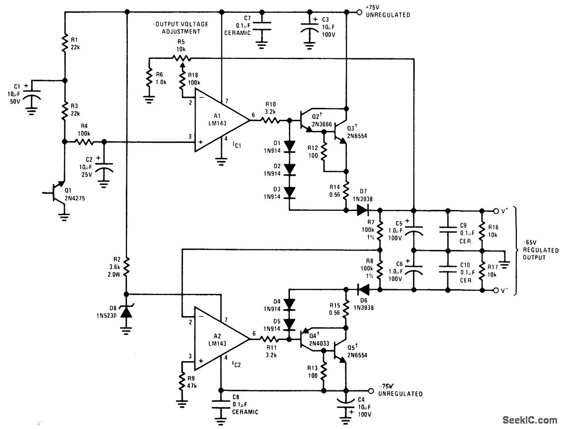
Circuit uses two LM143 high-voltage opamps in combination with zener reference and discrete power-transistor pass elements.Q1 is transistor used as stable 6.5-V zener voltage reference. Opamp A1 amplifies reference voltage from 1 to about 10 times for application through R10 to Darlington-connected transistors Q2 and Q3. Feedback resistor R5 is made variable so positive output voltage can be varied from 6.5 V to about 65 V. This output is applied to unity-gain inverting power opamp A2 to generate negative output voltage. Q2-Q5 should be on common Ther-malloy 6006B or equivalent fleatsink. Supply includes short-circuit protection. Maximum shorted load current is about 1.25 A.- Linear Applications, Vol. 2, National Semiconductor, Santa Clara, CA, 1976, AN-127, p 8-9.
Reprinted Url Of This Article:
http://www.seekic.com/circuit_diagram/Power_Supply_Circuit/±65V_TRACKING_AT_1A.html
Print this Page | Comments | Reading(3)
Code: