Published:2009/7/16 21:22:00 Author:Jessie | From:SeekIC

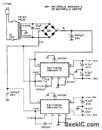
Developed for use with function generator. Mount regulators on heatsinks insulated from chassis by mica wafers. Article covers construction and adjustment to give exactly desired outputs.-H. Olson, Build This Amazing Function Generator, 73 Magazine, Aug. 1975, p 121-124.
Reprinted Url Of This Article:
http://www.seekic.com/circuit_diagram/Power_Supply_Circuit/±6_AND_±15_V.html
Print this Page | Comments | Reading(3)
Code: