Published:2009/7/16 21:56:00 Author:Jessie | From:SeekIC

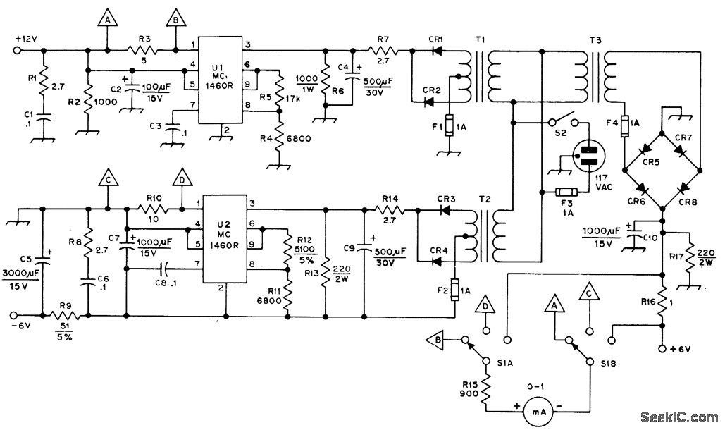
Provides regulated power required by 5-MHz frequency standard and its temperature-controlled crystal oven. Current is measured by switching milliammeter and series resistor across current-limiting resistors R3 and R10, which also serve as meter shunts. DC input voltage at terminal 3 of MC1460R regulator should be at least 3 V greater than output voltage but should not exceed 20-V rating. Adjust R5 and R12 as required to get correct output voltages. Diodes ale 200 PIY at 0.5 A. T1 and T2 have 117-V primary and 25.2-V secondary at 0.3 A, T3 has 117-V primary and 6.3-V secondary at 1 A.-R. Silberstein, An Experimental Frequency Standard Using ICs, QST, Sept. 1974, p 14-21 and 167.
Reprinted Url Of This Article:
http://www.seekic.com/circuit_diagram/Power_Supply_Circuit/±6_V_AND_±12_V.html
Print this Page | Comments | Reading(3)
Code: