Published:2009/7/19 21:01:00 Author:Jessie | From:SeekIC

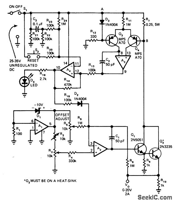
R3 provides control of output voltage for regulator built around LM3900 quad Norton opamp. Output is well regulated against both line and load variations and is free of ripple. Opamp sections A3 and A, provide over current sensing and shutdown functions; after out-put fault is cleared, S2 is closed momentarily to restore output power. Article describes circuit operation and initial setup in detail.-J. C. Han-isko and W. Wiseman, Variable Supply Built Around Quad Amp Outputs 2A, EDN Magazine, June 20, 1976, p 128 and 130.
Reprinted Url Of This Article:
http://www.seekic.com/circuit_diagram/Power_Supply_Circuit/0_20V_AT_2A.html
Print this Page | Comments | Reading(3)
Code: