Published:2009/7/17 4:23:00 Author:Jessie | From:SeekIC


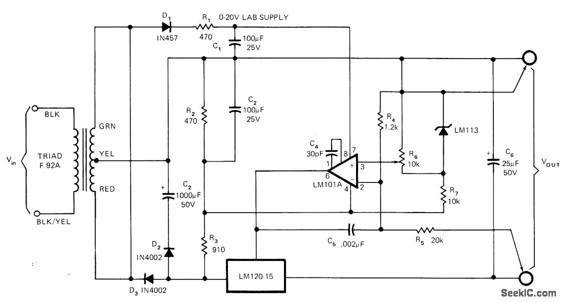
Variable-output regulated supply for lab use maintains output voltage within 2 mV of desired value for outputs up to 1 A. Arrangement uses National LM120 negative regulator as pass element, LM101A opamp as error amplifier, and LM113 zener as reference. Circuit provides complete protection against load shorts. LM120 requires adequate heatsink for continuous operation. - C. T. Nelson, Power Distribution and Regulation Can Be Simple, Cheap and Rugged, EDN Magazinq, Feb. 20, 1973, p 52-58.
Reprinted Url Of This Article:
http://www.seekic.com/circuit_diagram/Power_Supply_Circuit/0_20_V_AT_1_A.html
Print this Page | Comments | Reading(3)
Code: