Published:2009/7/19 21:30:00 Author:Jessie | From:SeekIC

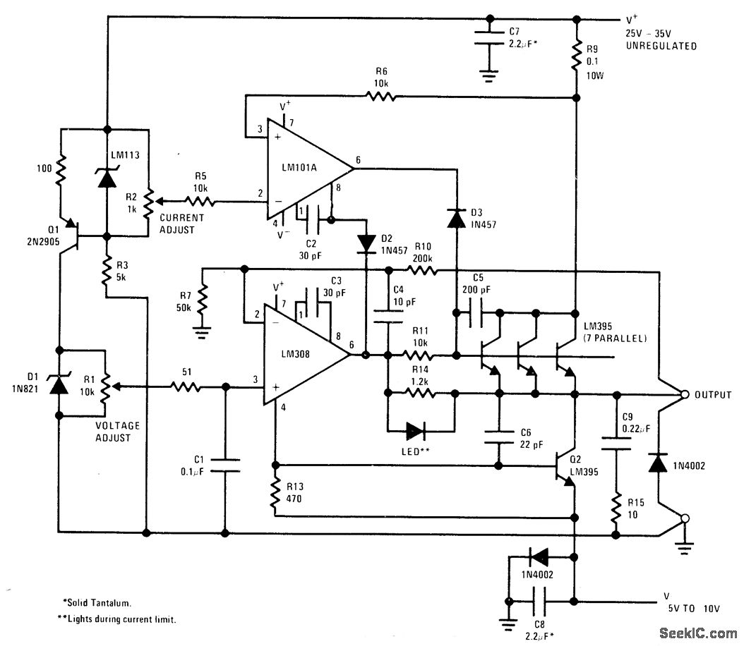
Lab-type constant-voltage/constant-current power supply using standard ICs achieves high current output by paralleling of seven LM395 power transistors serving as pass element. Current limiting is provided on LM395 chip for complete overload protection.- Linear Applications, Vol. 2, National Semiconductor, Santa Clara, CA, 1976, LB-28.
Reprinted Url Of This Article:
http://www.seekic.com/circuit_diagram/Power_Supply_Circuit/0_25V_AT_0_10A.html
Print this Page | Comments | Reading(3)
Code: