Published:2009/7/19 23:10:00 Author:Jessie | From:SeekIC

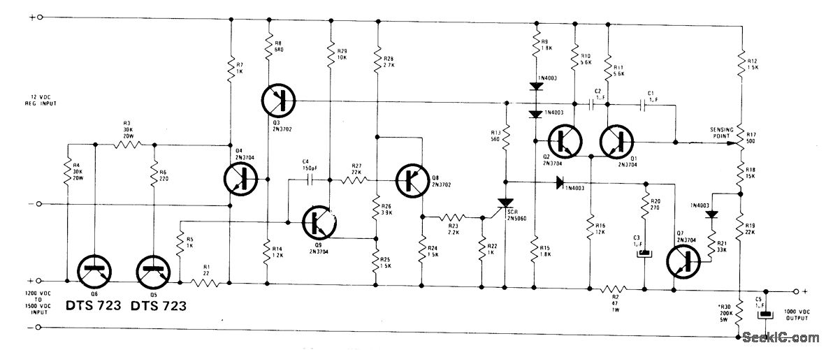
Two Delco DTS-723 transistors in series function as pass element of regulator in which differential amplifier Q1-Q2 senses output voltage and compares it with reference voltage at base of O2. Difference signal is amplified by Q3-Q4 for feed to Q5. 12-V regulated supply is referenced to high side of output voltage through R2. R1 is chosen so regulator shuts down when load current reaches 120 mA and triggers Schmitt trigger Q8-Q9 which fires SCR. When overload is removed, circuit returns to normal operation. Input voltage range of 1200-1500 V gives 0.1% regulation at full load.- 1000-Volt Linear DC Regulator, Delco, Kokomo, IN, 1974, Application Note 45.
Reprinted Url Of This Article:
http://www.seekic.com/circuit_diagram/Power_Supply_Circuit/1000V_AT_100W.html
Print this Page | Comments | Reading(3)
Code: