Published:2009/7/17 9:24:00 Author:Jessie | From:SeekIC

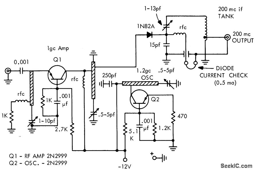
Used in measuring transistor noise figure at 1,000 Mc. Oscillator of converter operates at 1,200 Mc. Converter has gain of 10 db and 5 db noise figure.-Texas Instruments Inc., Solid-State Communications, McGraw-Hill, N.Y., 1966, p 349.
Reprinted Url Of This Article:
http://www.seekic.com/circuit_diagram/Power_Supply_Circuit/1000_MC_TO_200_MC_CONVERTER.html
Print this Page | Comments | Reading(3)
Code: