Published:2009/7/11 4:45:00 Author:May | From:SeekIC

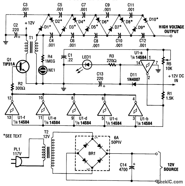
A CMOS oscillator (U1A) drives. U1B through U1F, which drives Q1, which generates a 12-Vpp square wave across the primary of T1. This square wave is applied to a rectifier-multiplier circuit consisting of D1 through D10 (each is two 1N4007 diodes in series) and C3 through C12. About 10 kV is available.
Reprinted Url Of This Article:
http://www.seekic.com/circuit_diagram/Power_Supply_Circuit/10_000_Vdc_SUPPLY.html
Print this Page | Comments | Reading(3)
Code: