Published:2009/7/15 21:24:00 Author:Jessie | From:SeekIC

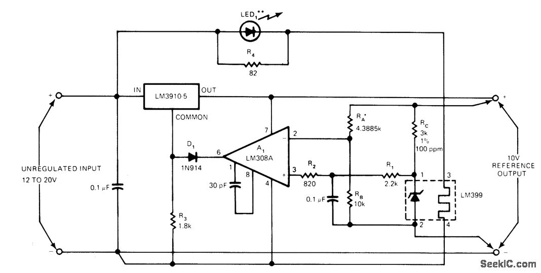
Use of LM399 thermally stabilized subsurface zener in state-of-the-art reference circuit keeps temperature error well under 2 PPM/℃ over temperature range of 0 to 70℃. Article gives design equation and covers procedures for optimizing stability and minimizing power-supply rejection-ratio errors.-W. G. Jung, Precision Reference Source Features Minimum Errors, EDN Magazine, Aug. 5, 1976, p 80 and 82.
Reprinted Url Of This Article:
http://www.seekic.com/circuit_diagram/Power_Supply_Circuit/10_V_HIGH_PRECISION.html
Print this Page | Comments | Reading(3)
Code: