Published:2009/7/15 21:12:00 Author:Jessie | From:SeekIC

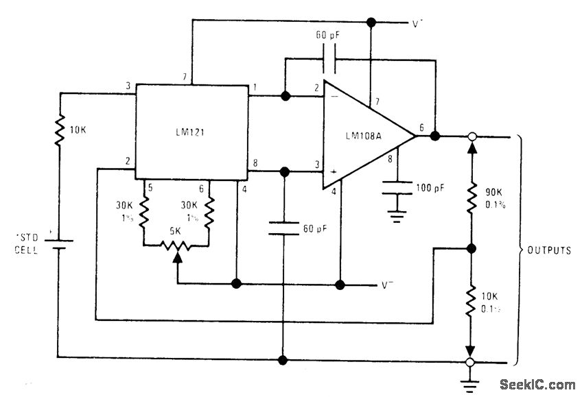
Low drift and low input current of National LM121 differential amplifier provide buffering for standard cell with high accuracy. Typical long-term drift for LM121 operating at constant temperature is less than 2 μV per 1000 h. Circuit should be shielded from air currents. When power is not applied, disconnect standard cell to prevent it from discharging through internal protection diodes.- Linear Applications,Vol, 2, National Semiconductor, Santa Clara, CA, 1976, AN-79, p8.
Reprinted Url Of This Article:
http://www.seekic.com/circuit_diagram/Power_Supply_Circuit/10_V_USING_STANDARD_CELL.html
Print this Page | Comments | Reading(3)
Code: