Published:2012/10/29 1:40:00 Author:muriel | Keyword: 12V to 28V, DC-DC Converter, LM2585 | From:SeekIC

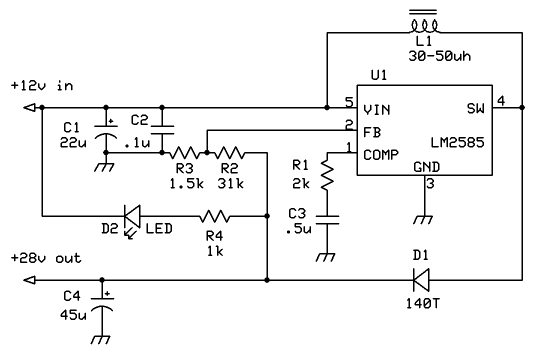
This boost regulator is for those times when you have a 28v relay, but want to use it with a 12v source. The circuit is built around the National Semiconductor LM2585, and uses the energy stored in an inductor to boost the 12v to 28. Output voltage can be varied by adjusting the ratio of resistor values on the feedback pin.
Reprinted Url Of This Article:
http://www.seekic.com/circuit_diagram/Power_Supply_Circuit/12V_to_28V_DC_DC_Converter_with_LM2585.html
Print this Page | Comments | Reading(3)
Code: