Published:2009/7/17 5:06:00 Author:Jessie | From:SeekIC

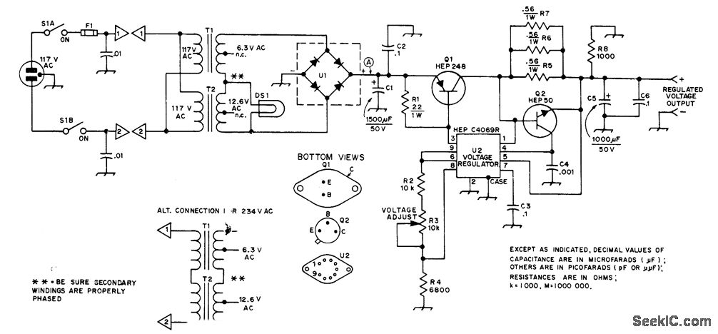
Will operate 10-W 220-MHz portable FM transceiver from AC line. Output voltage is adjustable from 9 to 13 V. DC voltage at point A is about 30V. U1 is 50-V 10-A bridge rectifier Ripple voltage on output is less than 30 mV P-P. - E. Kalin, A No-Junkbox Regulated Power Supply, QST, Jan. 1975, p 30-33.
Reprinted Url Of This Article:
http://www.seekic.com/circuit_diagram/Power_Supply_Circuit/12_V_AT_2_A.html
Print this Page | Comments | Reading(3)
Code: