Published:2009/6/29 20:47:00 Author:May | From:SeekIC

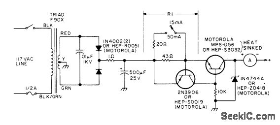
Produces constant current with simple transistor circuit, adjustable to 15 or 50 mA with switch and R1. Zener limits voltage at end of charge. Developed for charging 10-cell pack having nominal 12.5V, as used in many transceivers.-H. Olson, Battery Chargers Exposed, 73 Magazine, Nov.1976, p 98-100 and 102-104.
Reprinted Url Of This Article:
http://www.seekic.com/circuit_diagram/Power_Supply_Circuit/12_V_FOR_NICADS.html
Print this Page | Comments | Reading(3)
Code: