Published:2013/3/18 4:18:00 Author:Ecco | Keyword: 12v to 24v , converter | From:SeekIC

Is often you need to install some equipment in a car that works with the 24 volt source. May not be a problem for buses or trucks which have the power to work with two batteries in series. But the cars have only one battery, so it becomes necessary to raise the voltage electronically.
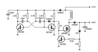
This 12v to 24v dc converter circuitoperates by controlling an oscillator which triggers a power transistor controlled by a Zener diode. In this way is achieved with good efficiency stabilize the output voltage.
Reprinted Url Of This Article:
http://www.seekic.com/circuit_diagram/Power_Supply_Circuit/12v_to_24v_converter.html
Print this Page | Comments | Reading(3)
Code: