Published:2009/7/19 22:34:00 Author:Jessie | From:SeekIC

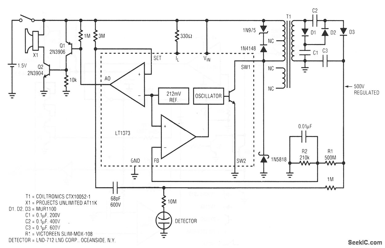
This circuit provides an audible tick signal each time radiation or a cosmic ray passes through the detector. The LT1073 switching regulator pulses T1 which, in turn, drives a voltage tripler to provide 500-V bias to the detector. R1 and R2 provide feedback to the LT1073, which closes the control loop. No calibration is needed. Linear Technology Corporation, 1991, AN45-11.
Reprinted Url Of This Article:
http://www.seekic.com/circuit_diagram/Power_Supply_Circuit/15_V_powered_radiation_detector.html
Print this Page | Comments | Reading(3)
Code: