Published:2009/7/25 2:35:00 Author:Jessie | From:SeekIC

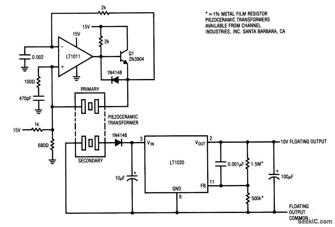
This circuit uses a piezoceramic transformer to isolate the output from the inputs. Common-mode voltages of 20,000 V are acceptable.
Reprinted Url Of This Article:
http://www.seekic.com/circuit_diagram/Power_Supply_Circuit/15__to_10_V_Converter_with_20000_V_isolation.html
Print this Page | Comments | Reading(3)
Code: