Published:2009/7/24 3:56:00 Author:Jessie | From:SeekIC


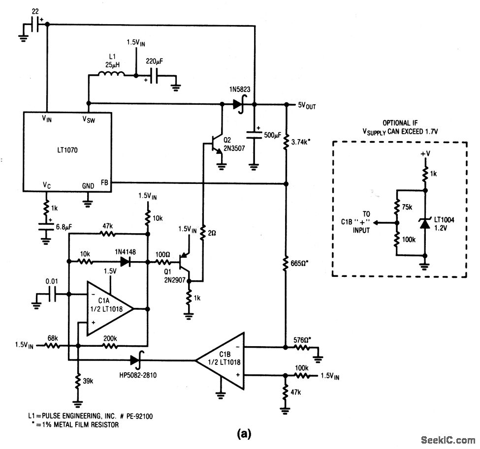
This circuit also converts 1.5 V to 5 V, but with higher output current and quiescent current than the circuit of Fig. 8-47. Figures 8-48B, 8-48C, and 8-48D show the characteristics.
Reprinted Url Of This Article:
http://www.seekic.com/circuit_diagram/Power_Supply_Circuit/15__to_5_V_converter_with_200_mA_output.html
Print this Page | Comments | Reading(3)
Code: