Published:2013/3/18 4:24:00 Author:Ecco | Keyword: 15 ampere , adjustable power supply | From:SeekIC

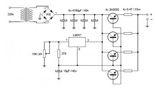
As is shown in the wiring diagram the15 A adjustable power supply provides similar amount of current through the parallel work of four power transistors, which must be mounted on a good heatsink. The voltage adjustment is performed in integrated LM317, which also must be dissipated mechanically.
The transformermust have aprimaryaccording tothe grid,while the secondaryshould provide 16voltsand 15amps.Electrolytic capacitorsshouldbe mountedparallelto join together.The bridgerectifier shouldbe at least50volts and20amps.It is recommend usingametaland mountedon theheatsink.
Outputvoltage isadjustedthrough aa linearpotentiometer. The resistorsconnected tothe emitters of thetransistors mustbe at least10watts.
Reprinted Url Of This Article:
http://www.seekic.com/circuit_diagram/Power_Supply_Circuit/15_ampere_adjustable_power_supply.html
Print this Page | Comments | Reading(3)
Code: