Published:2012/11/11 19:58:00 Author:muriel | Keyword: 15dB , UHF, TV Antenna , Booster | From:SeekIC

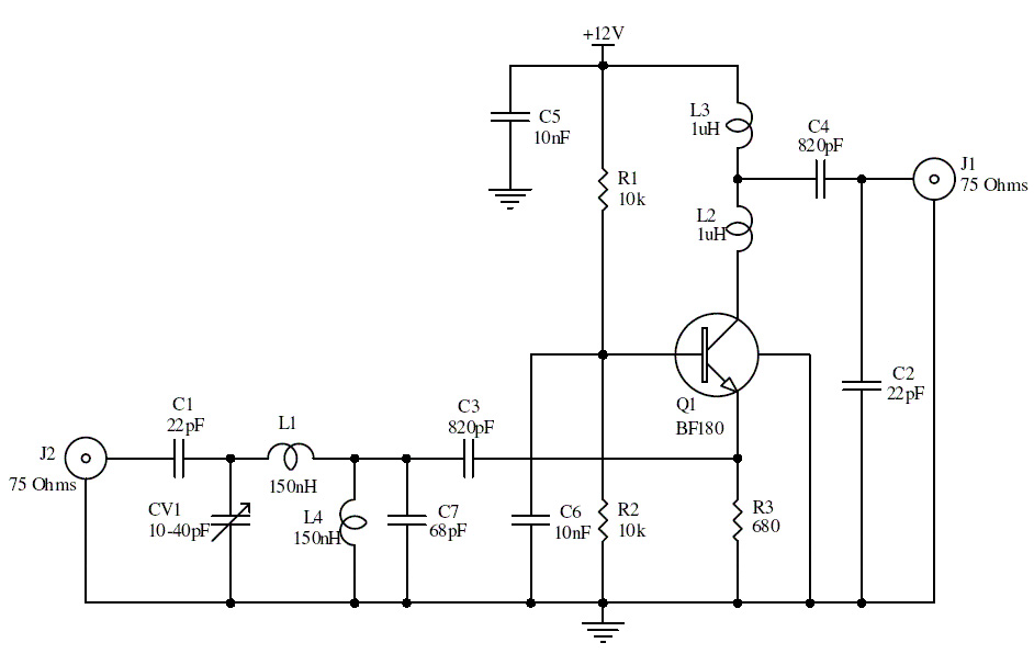
This is an UHF band TV antenna preamplifier circuit With 15dB gain to build easily. It is formed based on BF180 UHF Transistor. The first stage is an band pass filter constructed by the C1, CV1, L1, L4, C7 and C3, the second stage is a base-common voltage amplifier with low input impedance to match. Build the L1 ~ L4 as air core coil to obtain high Q-Factor. After assembling, pack it into a proper metallic box and connect the ground of the circuit to the box to reduce noise effect.
Reprinted Url Of This Article:
http://www.seekic.com/circuit_diagram/Power_Supply_Circuit/15dB_UHF_TV_Antenna_Booster.html
Print this Page | Comments | Reading(3)
Code: