Published:2009/7/15 21:36:00 Author:Jessie | From:SeekIC

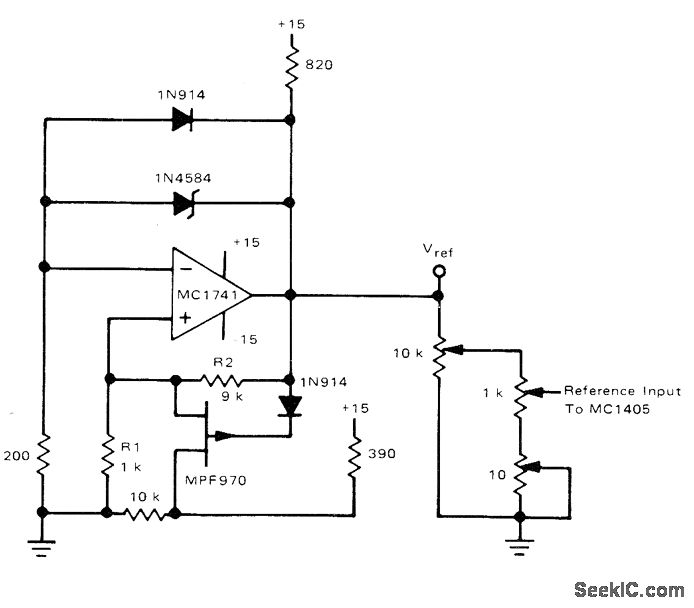
Drift is less than 1 mV over 20℃ temperature range, and voltage dividet reduces this to ±0.1 mV for 1.00-V reference required in 41/2 -digit meter. All three pots should be wirewound. Current of reference zener is regulated by opamp gain and zener voltage.-S. Kelley, Applications of MC1405/MC14435 in Digital Meters, Motorola, Phoenix, AZ, 1975, AN-748, p 19.
Reprinted Url Of This Article:
http://www.seekic.com/circuit_diagram/Power_Supply_Circuit/1_V_HIGH_PRECISION.html
Print this Page | Comments | Reading(3)
Code: