Published:2011/4/14 4:19:00 Author:Nicole | Keyword: regulated power supply | From:SeekIC

Reprinted Url Of This Article:
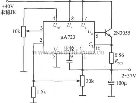
http://www.seekic.com/circuit_diagram/Power_Supply_Circuit/2~37V_adjustable_regulated_power_supply_composed_of_μA723.html
Print this Page | Comments | Reading(3)
Code: