Published:2013/3/22 3:50:00 Author:Ecco | Keyword: 220 watts , Uninterruptible Power Supply | From:SeekIC

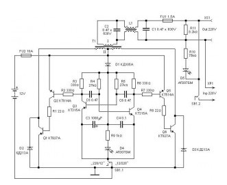
Uninterruptible power supply provides output power to 220 watts (load current up to 1A). In the mode switch SB1 12/220 – the battery voltage is applied to a given multivibrator Q3 Q4 50 Hz, which builds up powerful keys Q1, Q6, amplified and fed to transformer T1. With the secondary winding T1 voltage of 220 V and 50 Hz filters L1 C1 C2 goes to the load.
Reprinted Url Of This Article:
http://www.seekic.com/circuit_diagram/Power_Supply_Circuit/220_watts_Uninterruptible_Power_Supply.html
Print this Page | Comments | Reading(3)
Code: