Published:2009/7/13 2:15:00 Author:May | From:SeekIC

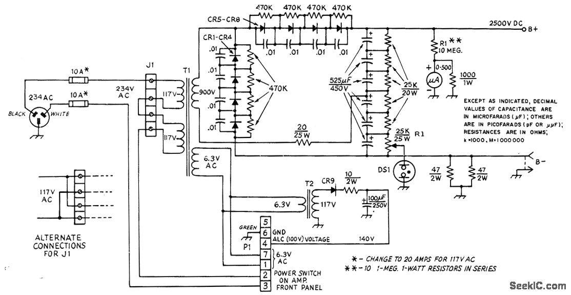
Meets power requirements for 2-kW linear amplifier using pair of 8873 conduction-cooled triodes fol SSB transmitter service. Power transformer is Hammond 101165.Diodes are 1000 PIY at 2.5A,such as Motorola HEP170.T2 is Stancor P-8190 rated 6.3 V at 1.2A.DS1 is 117-V neon pilot lamp Set tap on R1 5000 ohms from B-lead Make adjustments only after tuming off power and allowing time for capacitors to discharge; output voltages are dangerous.-R. M. Myers and G. Wilson, 8873s in a Two-Kilowatt Amplifier, QSL Oct. 1973, p 14-19.
Reprinted Url Of This Article:
http://www.seekic.com/circuit_diagram/Power_Supply_Circuit/2500V_AT_500_mA.html
Print this Page | Comments | Reading(3)
Code: