Published:2009/7/17 5:13:00 Author:Jessie | From:SeekIC

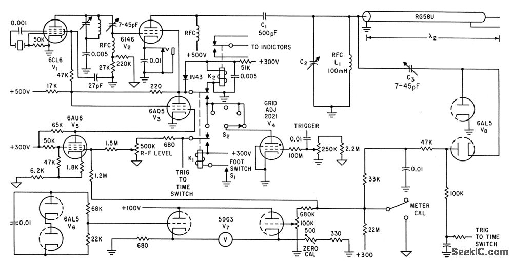
Applies r-f energy to spot-weld retina back to original position by creating small burn scars. Crystal-controlled electron-coupled oscillator drives class C power amplifier V2. Sample of output is taken through C3, detected in V8, and applied to grid of V5, which amplifies out put changes and applies them to grid of clamp tube V3 to restore output of V2 to desired level .-O. Rick ,Jr. and R.V. Hill, R-F Spot Welder Reattaches Retina of Human Eye, Electronics, 34:32, p 160-163.
Reprinted Url Of This Article:
http://www.seekic.com/circuit_diagram/Power_Supply_Circuit/2712_MC_RETINA_WELDER.html
Print this Page | Comments | Reading(3)
Code: