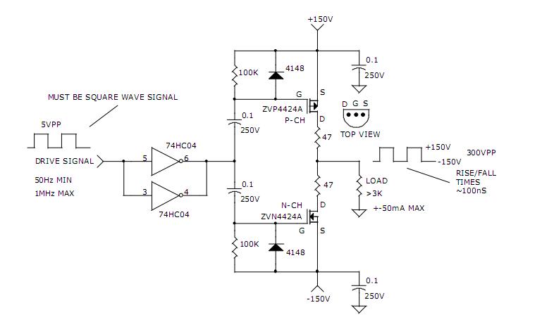
Published:2012/10/29 21:39:00 Author:muriel | Keyword: 300V , PEAK TO PEAK , SIGNAL GENERATOR | From:SeekIC

Reprinted Url Of This Article:
http://www.seekic.com/circuit_diagram/Power_Supply_Circuit/300V_PEAK_TO_PEAK_SIGNAL_GENERATOR.html
Print this Page | Comments | Reading(3)
Code: