Published:2009/7/9 5:05:00 Author:May | From:SeekIC

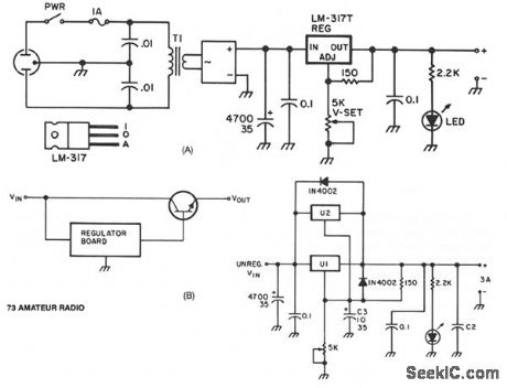
U1, an LM317 adjustable regulator provides short-circuit protection and automatic current limiting at 1.5 A. The input voltage to the regulator is supplied by DB1, a 4-A 100 PIV full-wave bridge rectifier. Capacitor C1 provides initial filtering. U1 provides additional electronic filtering as part of the regulating function. The output level of the regulator is set by trimpot R1. Bypass capacitors on the input and output of U1 prevent high-frequency oscillation. The current rating of the transformer must be at least 1.8 times the rated continuous-duty output of the supply. This means that a 1.5-A supply should use a 2.7-A transformer. For light or intermittent loads, a smaller 2.0-A transformer should suffice.Wiring a second LM317, U2, in parallel with U1 is a quick and clean way to increase the current-limiting threshold to 3 A without sacrificing short-circuit protection. When more than 3 A is required, the regulator module can be used to drive the base of one or more pass-transistors (see Fig. 75-2B).
A simple battery-powered switching regulator provides 5 V out from a 9-V source with 80% efficiency and 50 mA output capability. When Q1 is on, its collector voltage rises, forcing current through the inductor. The output voltage rises, causing A1's output to rise. Q1 cuts off and the output decays through the load. The 100-pF capacitor ensures clean switching. The cycle repeats when the output drops low enough for A1 to turn on Q1. The 1-μF capacitor ensures low battery impedance at high frequencies, preventing sqg during switching.
Reprinted Url Of This Article:
http://www.seekic.com/circuit_diagram/Power_Supply_Circuit/3_30_V_UNIVERSAL_POWER_SUPPLY_MODULE.html
Print this Page | Comments | Reading(3)
Code: