Published:2009/7/13 23:22:00 Author:May | From:SeekIC

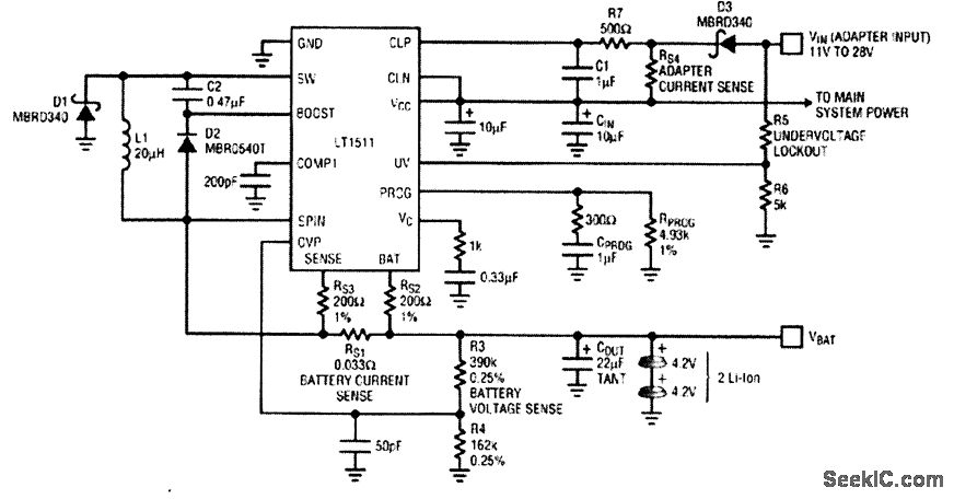
The LT1511 implements the constant-voltage/constant-curren t profile required for lithium-ion (Li-ion) batteries. It can also charge nickel-cadmium (NiCd) and nickel-metal-hydride (NiMH) batteries by using an extemal charge-termination method. Full charging current can be programmed by resistors or a DAC. An input current regulating loop on the LT1511 allows simultaneous equipment operation and battery charging without overloading the wall adapter. The charging current is automatically reduced to keep the wall adapter current within specified levels.
Reprinted Url Of This Article:
http://www.seekic.com/circuit_diagram/Power_Supply_Circuit/3_A_BATTERY_CHARGER_FOR_Li-ION_OR_NiCd.html
Print this Page | Comments | Reading(3)
Code: