Published:2009/7/17 5:02:00 Author:Jessie | From:SeekIC

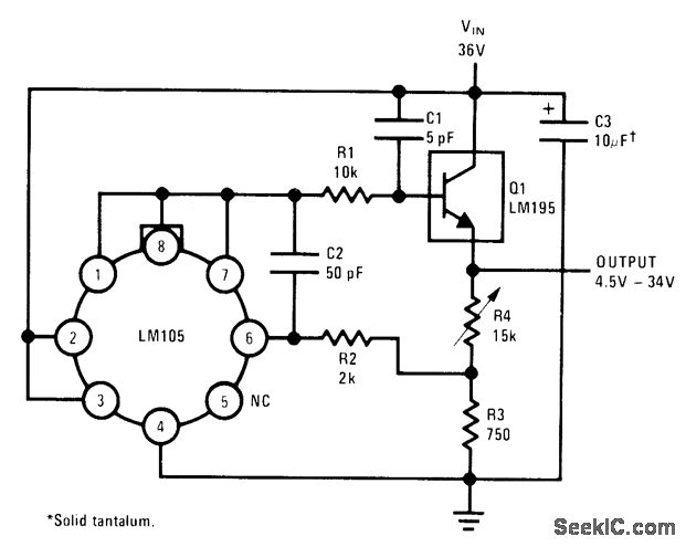
Combination of LM195 power transistor IC and standard LM105 regulator gives better than 2-mV load regulation with overload protection. Differential between input and output voltages is only 2 V.- Linear Applications, Vol. 2, National Semiconductor, Santa Clara, CA, 1976, AN-110, p 4.
Reprinted Url Of This Article:
http://www.seekic.com/circuit_diagram/Power_Supply_Circuit/45_34V_AT_1A.html
Print this Page | Comments | Reading(3)
Code: