Published:2009/7/19 21:45:00 Author:Jessie | From:SeekIC

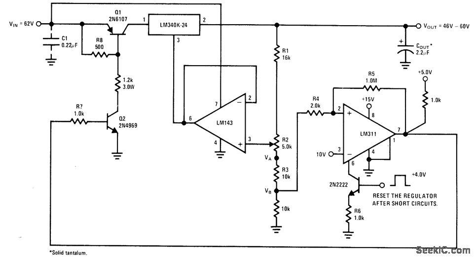
Variable-output high-voltage regulator includes short-circuit and overvoltage protection. When LM340K-24 regulator has been shut down by shorted load, LM311 must be activated by applying 4-V strobe pulse to 2N2222 transistor to make Q1 close again and start regulator.-' Linear Applications, Vol. 2, National Semiconductor, Santa Clara, CA, 1976, AN-103, p 11-12.
Reprinted Url Of This Article:
http://www.seekic.com/circuit_diagram/Power_Supply_Circuit/46_60V_FROM_62V.html
Print this Page | Comments | Reading(3)
Code: