Published:2009/7/16 22:51:00 Author:Jessie | From:SeekIC


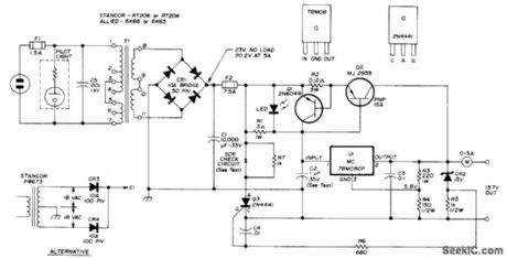
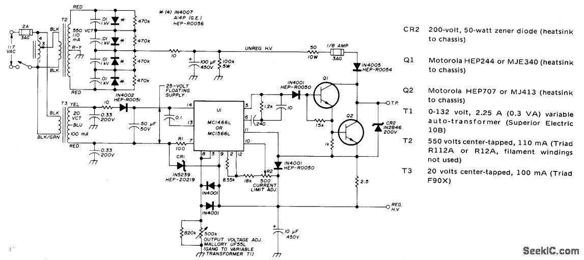
Solid-state version of regulated high-voltage supply for tube circuit has ad adjustable current-limiting, instant turn-on, and long component life. Small variable autotransformer in primary circuit of high-voltage transformer is mechanically ganged to DC voltage-control pot connected to pin 8 of U1 to keep input-to-output voltage difference nearly constant. Differential voltage across Q1 never exceeds 100 V so power dissipation of Q1 is only 5W maximum. Regulator circuit is designed around Motorola MC1466L or MC1566L floating regulator powered by 25-V supply having no common connection to ground. Use 600-V rating for 0.33 μF from T3 to ground.-H. Olson, Regulated, Variable Solid-State High-Voltage Power Supply, Ham Radio, Jan. 1975, p 40-44.
Reprinted Url Of This Article:
http://www.seekic.com/circuit_diagram/Power_Supply_Circuit/50_300_V_VARIABLE_AT_100mA.html
Print this Page | Comments | Reading(3)
Code: