Published:2009/7/16 22:29:00 Author:Jessie | From:SeekIC

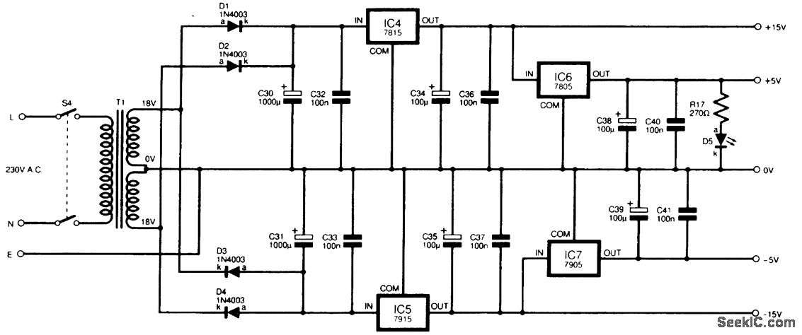
This supply will provide 5- and 15-V positive and negative voltages. It was used to power a MAX038 function generator, but it has other applications as well.
Reprinted Url Of This Article:
http://www.seekic.com/circuit_diagram/Power_Supply_Circuit/5_AND_15_V_DUAL_POLARITY_SUPPLY.html
Print this Page | Comments | Reading(3)
Code: